Published: 2023-08-18

Design and Implementation of Modified Zeta Converter for Solar Water Pumping Application

Vineeth Kumar P K, Jijesh J J, Niranjana C, Lakshmi Manasa B, Divakara M, Manju D

01 - 09

Feature Classification and Extreme Learning Machine Based Detection of Phishing Websites

Pallavi M. Bhagat, Surendra Waghmare, Manisha Waje, Rupali Patil, Kavita Joshi, Meeta Bakuli

132 - 136

Analysis of Social Network Data Mining for Security Intelligence Privacy Machine Learning

S. Elango, V Revathi, S. Aruna Deepthi, Ananya Bhargavi Kodali, M. Gopila, Bibin K Jose

155 - 161

Keyless Security

The Smart Solution for Home with a Smart Door Lock

Kaushalya Thopate, Sandip Shinde, Rupali Mahajan, Rajkumar Bhagat, Piyush Joshi, Akshata Kalbhor, Amey Kulkarni, Swayam Jadhav

170 - 174

Classification of Chest X-ray Images using CNN for Medical Decision Support System

Pritam Garud, Gargi Patel, Nilkanth Kadlag, Sheetal Bhandari, Rachana Yogesh Patil

222 - 231

An Approach of Stipulation Change Management Using Cloud Computing

Y. Suresh, D Durga Prasad, Nidamanuru Srinivasarao, Sanam Nagendram, V S Narayana Tinnaluri

232 - 235

Congestion Detection and Mitigation Technique for Multi-Hop Communication in WSN

K. Phani Rama Krishna, Habibulla Mohammad, Ch Gangadhar, Riazuddin Mohammed

236 - 241

Design and Performance Study of Improved Fuzzy System with Genetic Algorithm

Jyoti Singh, Shahnaz Fatima, Alok Singh Chauhan

242 - 248

Violation of Traffic Rules and Detection of Sign Boards

S. Venkatramulu, Bairy Yugasri, Triveni Mohan Sadala, Garidepalli Revathi, V. Chandra Shekhar Rao

249 - 255

Breast Cancer Analytics Classification using MEFBUD DCNN Techniques

Suriya Priyadharsini .M, J.G.R. Sathiaseelan

271 - 278

Image Tagging using Modified Association Rule based on Semantic Neighbors

Anupama Ganesh Phakatkar, Balwant A. Sonkamble

279 - 289

Ensemble of Homogenous and Heterogeneous Classifiers using K-Fold Cross Validation with Reduced Entropy

R. Venkatarathinam, R. Sivakami, Prasanna Ranjith Christodoss, Mahesh T R, E. Mohan, Vinoth Kumar V

315 - 324

Intelligent Buffer Management Algorithm to Prevent Packet loss in Mobile Adhoc Network

S. Hemalatha, Harikumar Pallathadka, Rajesh P Chinhewadi, D. Kalaiyarasi, M. Suresh Thangakrishnan

325 - 328

Enhancing Face Recognition Performance with Multispectral Imaging and Machine Learning: Comparison from Sift and Sift-Freak Feature Extraction

Diarra Mamadou, Kacoutchy Jean Ayikpa, Abou Bakary Ballo, Nagbégna Diabate, N’guessan Patrice Akoguhi

329 - 340

Hybrid Cryptography and Steganography-Based Security System for IoT Networks

T. Suguna, C. Padma, M. Janaki Rani, G.Padma Priya

415 - 421

Empowering the Visually Impaired: Arduino Mega Enhanced Accessibility Device

S. Irin Sherly, P. M. Kavitha, S. Jayachandran, M. Robinson Joel, R. Jeena

429 - 437

Utilization of Augmented Reality for Human Organ Analysis

Neha Gupta, Ashish Bansal, Ihtiram Raza Khan, Nilesh Shubhash Vani

438 - 444

A Comprehensive Survey of Deep Learning: Advancements, Applications, and Challenges

B. Yamini, V. Prasanna, C. Ambhika, Anuradha. M, B. Maheswari, Siva Subramanian. R, M. Nalini

445 - 453

GBJOF: Gradient Boosting Integrated with Jaya Algorithm to Optimize the Features in Malware Analysis

D. Sandhya Rani, G Bala Krishna, M Radha, Sirisha K L S, V Pradeep Kumar, Meduri Anupama

538 - 548

Strategies and Approaches for Generating Identical Extensive XML Tree Instances

Bhargavi Peddi Reddy, Harikrishna Bommala, Srikanth Bhyrapuneni

559 - 564

Business Analytics Using Predictive Algorithms

Dhanshri Satish Jangam, Arati R. Deshpande

595 - 609

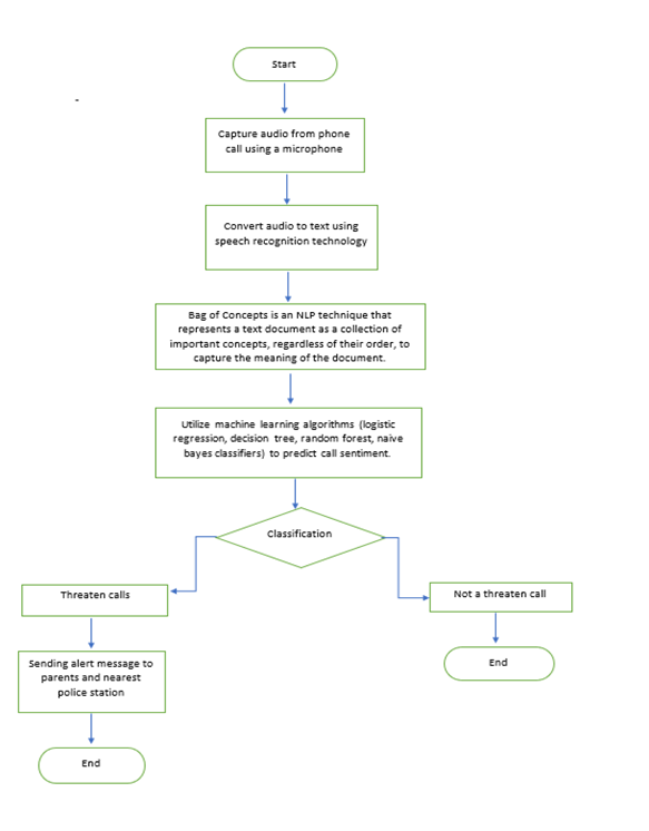
Protecting Girls from Harassment and Fraudulent Calls: A Voice-to-Text Approach

Shaik Salma Begum, Adilakshmi Yannam, T.Nageswara Rao, M. Chiranjeevi Chitrasimha Chowdary, Thota Rishika Devi, Vishnu PriyaNallamothu, Yadla Jahnavi

639 - 643

Covid-19 Detection For CT-scan Images Using Transfer Learning Models

Pratham Patil, Rajani P. K, Karishma Salunkhe, Hitesh Patil, Rugved Kulkarni

644 - 650

Peer-to-Peer Conferencing using Blockchain, WebRTC and SIP

Kunal Meher, Gandharv More, Aanshi Singh, Danyl Fernandes, Mathew Philip

651 - 656

Empowering the EV Community: A Comprehensive Solution for Electric Vehicle Charging

Shaik Mohammad Sadiq, Chillara Sai Ganesh, Modepalli Vignesh, Vinjam Madhuri, Medarametla Sai Ramya

670 - 675

Challenges on Missing Packet Detection or Packet Dropping Attacks in Mobile Adhoc Network -A Survey

S. Hemalatha, Harikumar Pallathadka, Rajesh P. Chinhewadi, D. Kalaiyarasi, B. Anni Princy

676 - 680

HR Functions Productivity Boost by using AI

Priyanka Kaushik, Sumit Miglani, Ishaan Shandilya, Avi Singh, Disha Saini, Aaditya Singh

701 - 713

Implementation of Decoy Deception based Detection System for Ransomware Attack

Mangesh D. Salunke, Subhash G. Rathod, Hemantkumar B. Jadhav, Meghna Yashwante, Vaibhav D. Rewaskar, Pranjali V. Deshmukh

714 - 719

Boosting English Proficiency in Peruvian Children from 6 to 12 Years Old: Development of an Innovative Hybrid Application

Asencios-Trujilo Lida Violeta, Asencios-Trujillo Lucia, La Rosa-Longobardi Carlos Jacinto, Gallegos-Espinoza Djamila, Piñas-Livia Cristina, Perez- Siguas Rosa, Matta-Solis Hernan

731 - 738

Blockcloud: Merger of two Big Technologies Blockchain & Cloud Computing

Shalu J. Rajawat, Manju Kaushik, Surendra Kumar Yadav

739 - 746

Performance Comparison of Different Load Balancing Algorithms in Cloud Computing

Ganesh V. Gujar, Satish R. Devane, Ratnadeep R. Deshmukh

747 - 754

Harvesting Intelligence: A Comprehensive Study on Transforming Aquaponic Agriculture with AI and IoT

R. Arthy, B.Bala Chibi Hariesh, K.Kabilesh, M.Vishal, A.Sandeep Joe

782 - 795

Face Sketch to Image Generation using Generative Adversarial Network

Anup Vibhute, Pranita Bhosale, Nikita Maralbhavi, Shailesh Galande, Mokshada S. Bhandare

796 - 802

Independence Reinforce Number as an Optimization Tool

D. D. Pandya, S.G.Sonchhatra, T. M. Chhaya, P D Maheta, H M Rathod, S D Bhanderi

837 - 840